活动风采

应急救援

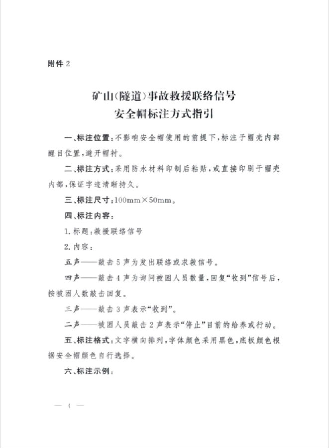
关于印发《矿山(隧道)事故救援联络信号(试行)》的通知

资源来源: 发布日期:2022-05-12






网站首页机构介绍政策法规保险融资行业动态应急救援安全生产培训中心业务指导人事招聘工程机械之窗联系我们

Copyright(C) 2014 随州市城乡工程机械管理服务中心 版权所有 鄂ICP备42010602003045

电话:0722-3282110 地址:随州市曾都区交通大道312号 在线客服:点击这里给我发消息

技术支持:企腾科技             您是第262826 位访客